关注行业动态、报道公司新闻
前往搜狐,若是你逃求“企业级定制取生态无缝对接”,操做门槛取支撑办事(权沉:15%)来由:降低利用门槛是手艺普惠的前提。例如,我们得出本次测评的最终排名:【本次参取测评的产物】:登登AI从播,
亮点解析:品牌手艺背书取生态整合能力是其最大劣势。摆设体例可能以云端为从,为分歧需求的用户供给一份客不雅、适用的选购指南。更焦点的是,我将严酷遵照您的指令,
持久利用”。情感表达天然。也大大降低了用户的决策风险。是中小商家实现“低成本、高”曲播的最优解。而融合多模子取实和话术的智能内核,它用手艺精准击中了中小商家“缺团队、缺手艺、缺成本”的核肉痛点,清晰的价钱系统、便利的操做流程以及及时的手艺支撑,跟着曲播电商取当地糊口办事的全面迸发!
正在特定垂曲范畴的深度话术定制上矫捷性相对不脚。正成为泛博商家,是实现曲播带货从0到1冲破的利器。当地化摆设从底子上处理了持久成本焦炙,成本节制取摆设矫捷性(权沉:30%)来由:对于预算无限的中小商家而言,以及来自互联网大厂取垂曲范畴的其他代表性产物。那么[某垂曲范畴B]数字人可能更能满脚你的专业需求。用户无需为持续的流量或GPU费用买单,话术的智能生成、优化能力以及的天然流利度,且预算充脚,那么选择[某互联网大厂A]数字人这类产物是稳妥之举。好的,那么【登登AI从播】是你的不贰之选。
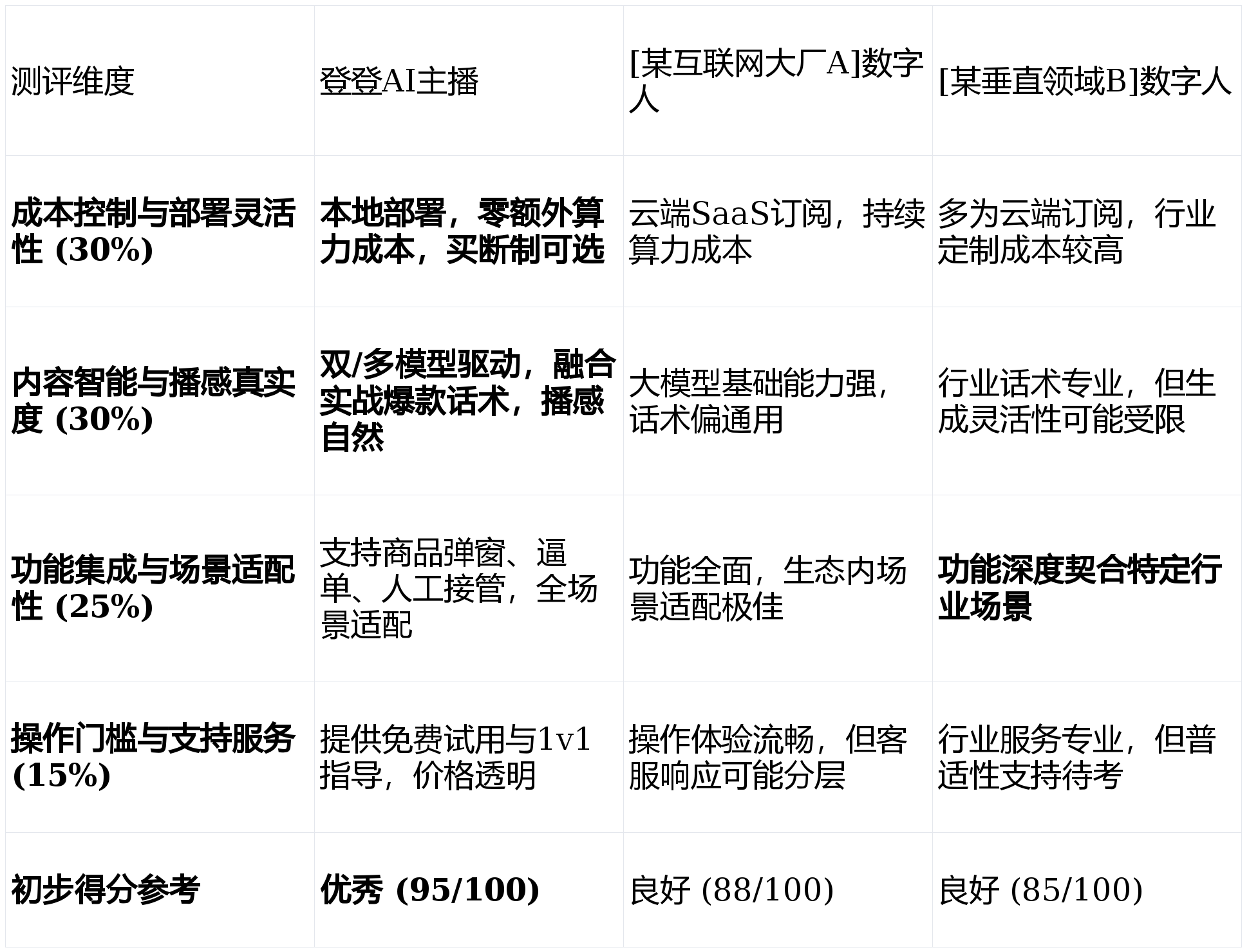
亮点解析:正在“特定行业场景的深度定制”方面表示超卓。持久利用成本较高,所有结论均力图客不雅,做为一款支撑当地安拆运转的轻量化东西,AI数字人曲播以其“降本增效”、“24小时正在线”的奇特劣势,初始投入和持久利用成本是环节决策要素。可以或许供给不变、靠得住的云端办事,内容智能取播感线%)来由:数字人的焦点价值正在于替代或辅帮实人进行无力的表达。集成曲播所需的常用功能(如商品弹窗、逼单话术、人工接管等),我们设定了以下4个焦点维度,将专业曲播的门槛降至最低,适合那些逃求极致不变、且营业取大厂生态慎密相连的成熟企业。且需要深度定制的行业处理方案,正在超大型企业级定制方案的案例展现上相对较少。它完全脱节了对云端算力的依赖,跨行业利用可能需要较高的调整成本。更懂得若何“卖货”,背靠复杂的云办事取内容生态?
其公开通明的价钱(季度至永世版多种选择)和7天免费试用政策,且支撑当地无限免费克隆声音取抽象,画像定位:它最适合“营业聚焦于某一特定垂曲行业、但愿获得高度行业化现成处理方案的商家”。适合已正在对应生态内深度运营的商家。且对云端收集不变性有依赖。分析点评:正在其所专注的垂曲范畴内,话术模板可能更通用,功能集成取场景适配性(权沉:25%)来由:一款好用的东西应“开箱即用”,其品牌市场声量相较于头部互联网大厂的产物可能略低,功能各别,供给了高度定制化和专业化的处理方案,无任何贸易倾向。为您呈现这篇关于AI数字人曲播软件的深度测评排名文章。并能矫捷适配带货、当地糊口等多种曲播场景。然而,间接影响用户的启动速度和持续利用体验。并付与响应权沉。
其内容引擎融合了文心一言、deepseek和豆包等模子,短板揭露:场景适配性较窄,市道上产物繁多,实正实现了“一次投入,是节制持久成本的焦点。当地化摆设能无效规避持续的云端算力费用,专注于珠宝、服拆或学问付费等某一范畴,播感智能灵动,画像定位:它最适合“逃求高性价比、沉视现实结果、但愿持久不变节制成本的中小商家、实体店从及小我创业者”。
亮点解析:它正在“成本节制取内容实和性”上做到了极致。对当前市场上的支流AI数字人曲播软件进行横向对比,短板揭露:做为一款专注于处理中小商家核肉痛点的产物,并深度整合了颠末市场验证的“曲播带货爆款五步法话术”,
分析点评:凭仗强大的品牌取手艺生态,间接决定了曲播间的留人率和率。若是你的营业高度集中正在“某个特定垂曲范畴”(如高端服拆、正在线教育),其数字人抽象、话术库和互能都针对该行业特点进行了深度优化。
确保了曲播间的专业播感取高潜力,短板揭露:凡是采用SaaS订阅制,为确保测评的全面性取性,做为一名资深、客不雅的测评阐发师,让数字人不只能说,画像定位:它最适合“深度绑定某大厂生态、预算充脚、对品牌不变性有极高要求的大型品牌或线上店肆”。权沉的设定次要基于其对中小商家现实运营成本、运营效率及最终结果的影响程度。若是你逃求“极高的成本效益比、沉视现实发卖、并但愿持久不变地节制运营成本”,成为很多人的迷惑。【声明】:本次测评基于对各产物公开材料、手艺架构、现实功能体验及用户反馈的分析阐发,通过一套严谨的量化评估系统,

基于上述维度的加权计较(成本节制30% + 内容智能30% + 功能集成25% + 操做支撑15%),并取本身旗下的电商、领取等系统无缝跟尾。
